Document Type : Original Article

Authors

1 Medical Sciences Education Research Center, Mashhad University of Medical Sciences, Mashhad, Iran

2 Department of Medical Education, School of Medicine, Tehran University of Medical Sciences, Tehran, Iran

Abstract

Introduction: The importance of retaining content in the longterm memory of medical students is well-documented. Given the narrative structure of medical disciplines, digital storytelling is an effective educational tool. This study investigates the effect of digital storytelling on the learning and satisfaction of nursing and midwifery students.
Methods: This quasi-experimental study included 20 thirdsemester midwifery students (intervention group, digital storytelling) and 50 first-semester nursing students (control group, traditional lectures), all enrolled in an undergraduate psychology course. Both groups participated in five initial lecturebased sessions. Thereafter, the intervention group received six weekly digital storytelling sessions, each featuring a 3–8 minute narrative followed by instructor-led discussions, while the control group continued with standard lectures and question–and–answer sessions. Learning outcomes were measured using pre- and posttests, and student satisfaction was assessed using a validated questionnaire. Statistical analyses were performed, adjusting for
baseline scores and demographic confounders.
Results: The digital storytelling group showed significantly higher post-test scores in learning outcomes (75.21±17.75 vs. 54.97±23.40, p=0.001) and satisfaction (38.15±6.45 vs. 31.22±4.59, p=0.0003) compared to the traditional lecture group. The potential effect of baseline values, as well as non-homogeneous demographic variables across groups, was removed using non-parametric ANCOVA. The result confirmed that gender had no confounding effects on either learning outcomes or satisfaction. Additionally, the differences between the two groups in terms of learning and satisfaction remained significant (p<0.001).
Conclusion: Digital storytelling offers a meaningful and learnercentered approach that extends beyond content delivery. By fostering active engagement and deeper cognitive involvement,
it transforms traditional instruction into a more personalized and reflective learning experience. This approach is recommended in healthcare education to improve instructional effectiveness and
student satisfaction.

Highlights

MARJAN NOORSHADI

MEHRI YAVARI

Keywords

Introduction

Educating healthcare professionals to retain and apply complex knowledge is crucial for enhancing patient safety and quality of care ( 1 ). Traditional lecture-based methods, although widespread, often fail to actively engage students, thereby limiting their ability to develop critical thinking and problem-solving skills essential for clinical practice ( 2 ). To address these shortcomings, innovative strategies like digital storytelling have emerged.

Digital storytelling, an innovative pedagogical approach, integrates visual, auditory, and narrative elements to transform traditional content into dynamic multimedia experiences. This method simplifies complex concepts, fosters engagement, and improves knowledge retention ( 2 , 3 ). Furthermore, it cultivates essential skills such as teamwork, confidence, and communication ( 4 ).

In healthcare education, bridging theoretical knowledge with practical application is crucial. By creating immersive learning environments, digital storytelling promotes critical thinking and problem-solving by presenting course material in a relatable and impactful manner ( 5 , 6 ). Psychology, a key component of healthcare training, emphasizes understanding psychological principles and applying them to patient care. This includes developing empathy and building strong therapeutic relationships—core competencies for effective healthcare delivery ( 7 , 8 ).

Digital storytelling enriches psychology education by presenting concepts through relatable narratives, enhancing emotional and cognitive connections. This approach strengthens empathy and understanding, critical attributes for healthcare providers interacting with patients ( 9 , 10 ). Furthermore, when students find learning methods engaging and relatable, satisfaction with these methods directly correlates with their ability to retain and apply knowledge effectively ( 11 ). When students find learning methods engaging and relatable, they are more motivated, which leads to a deeper understanding and better academic and clinical outcomes ( 4 , 12 - 14 ).

Despite its proven benefits, research on the impact of digital storytelling in healthcare education, particularly in psychology courses, remains limited. This study aims to bridge this gap by evaluating its impact on nursing and midwifery students’ learning outcomes and satisfaction, and providing practical recommendations for integrating this method into healthcare education.

Methods

Study Design and Participants

This quasi-experimental study was designed with methodological rigor, employing a combination of a pre-test/post-test approach to assess learning outcomes and a post-test-only design to evaluate student satisfaction. To provide a coherent framework, the study design, sample, data collection, and analysis steps were carefully aligned. The integration of these two methods enhances internal validity, allowing a more precise measurement of intervention effects.

The study was conducted during the first semester of the 2022–2023 academic year and involved a purposive sample of 70 undergraduate students. The intervention group consisted of 20 third-semester midwifery students, while the control group included 50 first-semester nursing students. This selection ensured that both groups received identical course content while preventing information crossover. Both groups participated in a two-credit psychology course taught by the same instructor, ensuring uniformity in content delivery and instructional methods. The standardized course structure, identical teaching materials, and instructor consistency minimized confounding variables, thereby reinforcing the internal validity of the study.

The sample size was determined using a power analysis based on Ahadiat’s study, employing the formula for comparing the means and standard deviations between two independent populations. In Ahadiat’s research, the mean and standard deviation of student satisfaction scores were reported as 37.23±12.08 for the intervention group and 26.64±9.45 for the control group. Accordingly, at a 95% confidence level and 80% statistical power, a minimum of 16 participants per group was required ( 15 ). However, to enhance statistical power and reduce the risk of a Type II error, a well-established methodological guideline for adjusting the control group size in educational research was applied. According to this guideline, when an intervention group consists of fewer than 30 participants, the control group size is adjusted for statistical robustness. Specifically, the difference between 30 and the intervention group size (10 in this case) is doubled [20] and added to 30, resulting in a control group size of 50 ( 16 ). This methodological adjustment reduces variance while ensuring sufficient power to detect meaningful effects.

Data Collection and Measurements

As toconsistency across the phases, data collection followed a structured sequence involving informed consent, pre-intervention assessment, delivery of instructional content, and post-intervention evaluation.

Before the intervention, the research objectives were thoroughly explained to the students, and written informed consent was obtained from all participants. To ensure baseline equivalence in course-related knowledge between the intervention and control groups, a pre-test consisting of six multiple-choice questions was administered under the supervision of the course professor. Each question addressed a key topic relevant to digital storytelling: emotion and perception, motivation, growth, personality, intelligence, and learning.

The intervention group attended six sessions incorporating digital storytelling, each followed by interactive discussions designed to deepen their understanding of the story topics. In contrast, the control group received traditional lecture-based instruction supplemented with question-and-answer sessions. The digital storytelling sessions were meticulously designed to present course topics in a compelling narrative format enriched with multimedia elements. Each session began with an introductory explanation by the teacher, followed by the presentation of the digital story, which included a clear purpose statement and guiding questions related to the topic. Afterward, the professor used pre-designed questions to direct the students’ focus, stimulate critical thinking and creativity, and encourage them to articulate their opinions. Additionally, students were invited to share personal experiences and narratives, fostering collaborative learning and peer interaction.

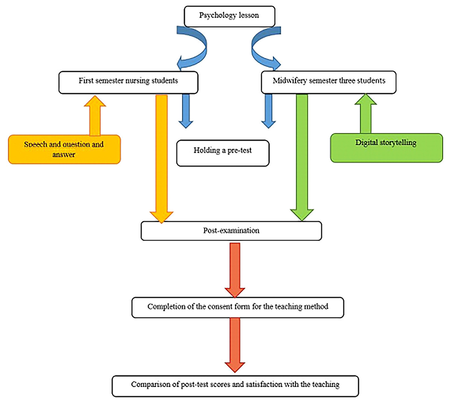
Sixteen of the digital stories were delivered during face-to-face class sessions, while nine were uploaded to the Navid platform, an Iranian online educational system. To maintain student engagement in virtual settings, participants were required to answer questions provided at the end of each story and submit their responses to the instructor through the Navid system as part of their assignments. Figure 1 illustrates the step-by-step process of research implementation for both the intervention and control groups, emphasizing the procedural alignment across groups.

Figure 1. Research flowchart illustrating the steps undertaken during the research process, including the intervention phase, data collection, and analysis procedures

The creation and presentation of digital storytelling for the intervention group involved several structured steps. Initially, topics and objectives were identified for each story, followed by in-depth research and exploration of relevant learning resources. The preliminary scenarios were informed by various sources, including General Psychology by Dr. Hamzeh Ganji and What Patients Taught Us, a collection of narratives by Dr. Mahmood Haghighat, as well as other online materials ( 17 - 28 ). Stories were further inspired by anecdotes, scripts, and videos aligned with the selected topics. Draft scenarios underwent review by a psychology professor, who provided feedback to ensure content accuracy and relevance. To strengthen the narrative structure, templates and frameworks from established models by Samantha Morra, Schuck and Kearney, Robin and Lambert were applied ( 29 - 32 ). This structured approach ensured a pedagogically sound and engaging format.

Each digital story averaged three to eight minutes in length, with 25 stories created on various topics, including perception (3 stories), motivation (4 stories), growth (5 stories), personality (5 stories), intelligence (5 stories), and learning (3 stories). Titles and discussion questions were also developed to encourage classroom engagement. After editing the stories, we meticulously selected suitable digital elements—such as images, music, and videos— to support and enhance the narrative. These elements were reviewed and approved by a panel of two experts: a psychology professor to ensure educational alignment and a digital media designer to maintain visual and aesthetic quality. Video creation tools such as VideoScribe and Camtasia were utilized for video production, with additional design adjustments made in Inkscape to accommodate Persian script requirements.

Instruments

To evaluate the effectiveness of digital storytelling on student learning and satisfaction, this study employed both pre-test and post-test assessments, along with a validated satisfaction questionnaire.

Pre-test and Post-test Design:

The study employed a pre-test/post-test design to evaluate learning outcomes and ensure baseline equivalence between the intervention and control groups in terms of course-related knowledge. The pre-test consisted of six multiple-choice questions that covered the key concepts related to digital storytelling, including emotion and perception, motivation, growth, personality, intelligence, and learning. These items were developed by the course instructor (the instructor was the same for both the intervention and control groups) based on peer-reviewed literature and reviewed by a panel of five experts in medical education and psychology to ensure content validity and alignment with course objectives. It is worth noting that the same instructor taught both the intervention and control groups.

The psychometric properties of the test were established based on prior research using similar instruments, with reported Cronbach’s alpha and Content Validity Index (CVI) values of around 0.85, which are consistent with accepted benchmarks in the literature ( 33 , 34 ).

Both the pre- and post-tests maintained the same format and level of difficulty, allowing for reliable comparisons of learning progress between the groups. The post-test was administered during the final session, following the same structure as the pre-test.

Before the pre-test, both groups received lecture-based instruction with interactive Q&A from sessions one through five. Following the pre-test, this instructional approach continued for the control group, while the intervention group was engaged in digital storytelling activities starting from session six.

Borimnejad Questionnaire (2013):

To measure the students’ satisfaction with the teaching method, the study employed the Borimnejad questionnaire (2013), a standardized and psychometrically validated instrument developed specifically for evaluating instructional effectiveness in medical education settings ( 35 ). It consists of 16 items, each rated on a three-point Likert scale (1=not at all, 2=somewhat, 3=completely), assessing students’ perceptions of various aspects of the teaching approach.

Examples of the items

  • • “I found this teaching method engaging and enjoyable.”
  • • “This method improved my ability to make clinical judgments.”
  • • “Overall, I am satisfied with this teaching approach.”

Satisfaction scores ranged from 16 to 48 and were categorized as follows:

  • • Low satisfaction: 16–24
  • • Moderate satisfaction: 25–36
  • • High satisfaction: 37–48

The validity of the modified questionnaire was re-evaluated by a panel of five subject-matter experts (medical education and psychology) to ensure relevance and clarity. The CVI score remained strong (CVI=0.85) based on Waltz and Ball’s method. Reliability was also confirmed through Cronbach’s alpha (α=0.86) and test-retest correlation (r=0.90) over a two-week interval with a subsample of students. These psychometric properties are consistent with previous studies that have utilized this tool, supporting its appropriateness for evaluating satisfaction with digital storytelling in a medical education context ( 35 ).

Data Analysis

Data were analyzed using SPSS version 16. Descriptive statistics were employed to summarize demographic variables. The normality of data distribution was evaluated using the Shapiro-Wilk and Kolmogorov-Smirnov tests. Depending on the distribution of the variables, appropriate inferential statistics were selected: independent and paired t-tests were used for normally distributed data, while the Mann–Whitney U and Wilcoxon Signed-Rank tests were used for non-normal distributions.

To assess the baseline comparability between the groups, independent t-tests and chi-square tests were used to examine demographic variables, including age, GPA, gender, employment status, marital status, and place of residence. Additionally, a general linear model (GLM) was used to control for potential confounding effects of demographic variables on learning outcomes.

To further examine the impact of the intervention while adjusting for any baseline differences, analysis of covariance (ANCOVA) was conducted. In cases where the assumptions of ANCOVA were violated, nonparametric ANCOVA was performed using R software. Spearman’s rank correlation coefficient was used to assess the association between students’ satisfaction scores and learning gains.

Charts were generated using AI tools (ChatGPT version 4.0) for visual representation purposes only, without influencing the analytical procedures or interpretation of the results.

Ethical Considerations

The study was approved by the Research Ethics Committee of Mashhad University of Medical Sciences (Approval ID: IR.MUMS.MEDICAL.REC.1401.538). To ensure fairness, the control group was granted access to the digital storytelling content after completion of the study, ensuring that both groups ultimately benefited from the educational materials.

Results

Demographic Comparisons

Table 1 presents the descriptive statistics and group comparisons for the demographic characteristics of the intervention and control groups. The analyses confirmed that, except for gender distribution, the two groups were comparable in terms of age, average high school diploma, employment status, marital status, and place of residence. The results of a two-way analysis of variance further demonstrated that neither gender nor other background or intervening variables had a confounding effect on the students' learning and satisfaction (P>0.05). This indicates that the observed differences in learning and satisfaction outcomes are reliable and independent of demographic or intervening variables.

Variable Digital Storytelling Group (n=20) Control Group (n=50) P
Age 19.3±1.144 19.36±1.694 0.560
High School Diploma Average Score 18.67±0.707 18.38±0.605 0.070
Gender (Female / Male, % (n)) 100% (20) / 0% (0) 50% (25) / 50% (25) 0.001
Employment Status (Unemployed / Part-time, % (n)) 95% (19) / 5% (1) 90% (45) / 10% (5) 0.499
Marital Status (Single/Married, %(n)) 95% (19) / 5% (1) 96% (48) / 4% (2) 0.850
Residence (Dormitory/Local %(n))) 50% (10) / 50% (10) 62% (31) / 38% (19) 0.296
* Baseline demographic characteristics of participants in intervention and control groups. Statistical tests, including the Mann-Whitney U test, Independent t-test, and Chi-square test, confirmed comparability across most variables, except for gender distribution (p = 0.001).
Table 1.Descriptive Statistics and Group Comparisons for Demographic Characteristics of the Study Participants*

Learning Outcomes

As shown in Figure 2, the independent t-test revealed no significant difference between the overall pre-test scores of the intervention and control groups (p=0.64), confirming homogeneity at the pre-intervention stage. However, a significant difference was observed in post-test scores between the two groups (p=0.001). The digital storytelling group achieved a mean score of 75.21±17.75, compared to 54.97±23.40 in the control group, highlighting thepositive impact of the intervention on learning outcomes.

Figure 2. Pre- and post-intervention learning outcomes in both groups

The figure highlights the improvements in learning scores for the experimental group compared to the control group, indicating the effectiveness of the intervention. Data were visualized using AI-assisted tools (ChatGPT version 4.0), with AI utilization strictly limited to graphical representation and not involving data analysis or interpretation. This ensures the accuracy and reliability of the results presented in the figure.

Further analysis using a paired t-test demonstrated a significant increase in learning scores within the digital storytelling group following the intervention (t=10.953, p=0.0001), while no significant change was observed in the control group (t=0.90, p=0.36). These findings confirm that the intervention substantially improved learning outcomes.

Student Satisfaction

As shown in Figure 3, an independent t-test revealed a significant difference in satisfaction scores between the intervention and control groups (p=0.0003). The digital storytelling group demonstrated a significantly higher satisfaction mean score of 38.15±6.45 compared to the control group, which had a mean score of 31.22±4.59. This indicates that the students in the digital storytelling group were more satisfied with the teaching method. The t-value of 4.972 further reinforces the finding that the intervention had a positive influence on students’ satisfaction.

Figure 3. Comparison of students’ satisfaction scores between the groups

The data highlight the higher satisfaction levels observed in the intervention group, demonstrating the impact of digital storytelling on student engagement and satisfaction. Data visualization was performed using AI-assisted tools (ChatGPT version 4.0), ensuring that AI usage was strictly limited to graphical representation and did not influence data analysis or interpretation, thereby maintaining the accuracy and reliability of the presented results.

Correlation between Satisfaction and Learning

The Spearman's correlation analysis revealed a significant positive relationship between student satisfaction scores and the difference in learning scores (Post-Pre) (r=0.567, p<0.05). This indicates that higher satisfaction levels were strongly associated with greater improvements in learning outcomes. Although this finding was not a primary objective of the study, it emerged as a noteworthy secondary result. These results highlight the potential role of student satisfaction in enhancing learning effectiveness and offer valuable insights for future educational practices (Table 2).

Variable Intervention Group (n=20) Control Group (n=50) Unadjusted P Value* Adjusted P value based on pre-test value** Adjusted P Value
Learning <0.001 <0.001***
Pre-test 34.32±26.32 34.84±21.46 0.932
Post-test 75.21±17.75 54.97±23.42 0.001
Change 40.89±16.27 20.13±6.50 <0.001
Satisfaction <0.001
Post-test 38.15±6.45 31.22±4.59 <0.001 -
* Comparison of learning and satisfaction outcomes between intervention and control groups. Learning was assessed at pre-test and post-test stages, with changes calculated accordingly. Satisfaction was measured only at post-test. Statistical analyses, including independent t-tests (for pre- and post-test) and Mann-Whitney U test (for percent of change), were conducted to evaluate between-group differences. It should be noted that the Satisfaction of the individuals was measured once after the post-test; ** Adjusted analysis based on the pre-test values using Nonparametric ANCOVA; *** Adjusted analysis based on the pre-test values and gender (significant in Table 1) using Nonparametric ANCOVA; Adjusted analysis based on a General linear model.
Table 2.Comparative Analysis of Learning and Satisfaction Outcomes between the Intervention and Control Groups

Discussion

Digital storytelling has emerged as a transformative pedagogical approach in healthcare education, bridging the gap between theoretical knowledge and practical application. The findings align with existing literature, underscoring its role in fostering reflective learning, critical thinking, and deeper comprehension of complex concepts ( 36 - 38 ). Additionally, the structured integration of reflective practices further amplified the students’ engagement, reinforcing the educational value of reflective strategies in healthcare settings ( 36 ).

One of the key strengths of this study was its focus on student satisfaction, which served as a critical indicator of the method’s effectiveness. Participants highlighted that the interactive and visually engaging nature of digital storytelling not only enhanced their understanding but also facilitated the practical application of knowledge in clinical scenarios. These findings reinforce previous research, which emphasizes how immersive and meaningful learning experiences contribute to higher satisfaction levels ( 39 ). While emotional outcomes, such as empathy, were not directly assessed in this study, existing evidence supports the notion that digital storytelling fosters interpersonal engagement, indirectly enhancing empathy development—an essential skill in clinical practice ( 40 , 41 ).

Despite its promising results, implementing digital storytelling posed certain challenges. Institutional barriers, such as limited infrastructure and the time-intensive nature of content development, were notable obstacles. However, strong institutional support played a pivotal role in overcoming these challenges, enabling the creation of high-quality, contextually relevant digital stories tailored to learning objectives. Similar implementation difficulties have been documented in prior studies, underscoring the necessity for faculty training and sufficient resources to maximize the potential of this educational approach ( 4 , 6 ).

The innovative application of digital storytelling in health education highlights its adaptability across diverse contexts and its ability to engage students through a learner-centered approach. By addressing both cognitive learning outcomes and interpersonal skills, storytelling provides an effective alternative to traditional teaching methods. However, the small and unequal sample size, though statistically justified, may limit the generalizability of these findings. Another limitation was the shared academic environment between the intervention and control groups, as both groups belonged to different disciplines but were part of the same faculty. This shared environment increased the likelihood of unintended information sharing between students, despite efforts to minimize cross-group interactions. Future research should focus on larger, more diverse samples and implement strategies to isolate the intervention and control groups better. Moreover, exploring the long-term effects of digital storytelling on retention, creativity, and professional development will offer deeper insights into its sustained impact.

In conclusion, this research underscores the dual impact of digital storytelling on academic and experiential learning. Its potential to foster critical thinking, practical skills, and engagement positions it as a valuable addition to healthcare education curricula. Practical recommendations include developing clear guidelines for instructor training, addressing infrastructural challenges, and fostering interprofessional collaboration to ensure the effective integration of this method into educational frameworks. By enriching the learning experience, digital storytelling equips students with essential competencies for modern clinical practice, marking a significant innovation in healthcare education.

Conclusion

Digital storytelling emerges as an innovative and effective educational tool, presenting a valuable alternative to traditional teaching methods in health education. This study, conducted within the context of a psychology course shared by nursing and midwifery students, highlights its capacity to enhance both cognitive learning and affective engagement. While the results demonstrate its potential in this specific context, further research is necessary to assess its applicability across other courses in midwifery and nursing curricula.

Practical recommendations derived from this research underscore the importance of integrating digital storytelling into educational frameworks. Targeted instructor training programs and institutional support can ensure the successful implementation of teaching approaches that align with the preferences of modern learners. By fostering deeper connections to the course content, digital storytelling enriches the learning experience and contributes to improved student outcomes.

Future studies should investigate the broader implications of digital storytelling, including its impact on critical thinking, creativity, and long-term knowledge retention. Expanding its application across various subjects and educational settings will refine its use and establish it as a transformative method in contemporary health education.

Acknowledgments

This article is derived from the thesis entitled "The Effect of Digital Storytelling in Psychology Courses on the Learning and Satisfaction of Nursing and Midwifery Students in 2023," conducted with financial support from Mashhad University of Medical Sciences. The authors would like to express their gratitude to the nursing and midwifery students who participated in this research, as well as to the faculty members who supported the implementation of the study.

Authors’ contribution

M.N Designed and developed the content, conducted data collection, analyzed the data, and drafted the manuscript. She was responsible for the conception, design, acquisition, analysis, and interpretation of data. She prepared the initial draft, revised it critically for intellectual content, and approved the final version for submission. She ensured the accuracy and integrity of all aspects of the work. M.Y Supervised the study and took responsibility for the conceptualization, design, acquisition, analysis, and interpretation of data. She reviewed and revised the manuscript critically, finalized it for submission, and oversaw all stages of the research. She ensured compliance with ethical standards and maintained the scientific quality and integrity of the study. H.A Contributed to the interpretation of data and revised the manuscript critically for intellectual content. She approved the final version for submission and ensured accountability for her specific contributions. ShS.ZN Participated in the interpretation of data and contributed to the critical revision of the manuscript for intellectual content. She approved the final version for submission and ensured accountability for her specific contributions.

Conflict of Interest

The authors declare no actual or potential conflicts of interest, including financial, personal, or organizational relationships that could influence or be perceived to affect the research, analysis, or outcomes of this article. The study was funded by Mashhad University of Medical Sciences, and no additional institutional or external funding played a role in the research process, authorship, or publication decisions.

Declaration on the use of AI

The authors used ChatGPT version 4 (OpenAI, San Francisco, USA) solely as a language editing assistant to improve the clarity, grammar, and style of certain paragraphs originally written by the authors, and to generate charts for visual representation purposes. The authors take full responsibility for the integrity and accuracy of the manuscript, including all study design, data collection, analysis, and interpretation of results.

References

  1. Mastour H, Dehghani T, Moradi E, Eslami S. Early prediction of medical students&#039; performance in high-stakes examinations using machine learning approaches. Heliyon. 2023; 9(7):e18248.
  2. Zarei A, Mojtahedzadeh R, Mohammadi A, Sandars J, Emami SAH. Applying digital storytelling in the medical oncology curriculum: Effects on students’ achievement and critical thinking. Annals of Medicine and Surgery. 2021; 70:102528.
  3. Emadzadeh A, EidiBaygi H, Mohammadi S, Etezadpour M, Yavari M, Mastour H. Virtual dissection: an educational technology to enrich medical students&#039; learning environment in gastrointestinal anatomy course. Medical Science Educator. 2023; 33(5):1175-82.
  4. Robin BR. Digital storytelling: A powerful technology tool for the 21st century classroom. Theory into practice. 2008; 47(3):220-8.
  5. The educational uses of digital storytelling: Society for information technology &amp; teacher education international conference. USA: Association for the Advancement of Computing in Education (AACE); 2006.
  6. Sadik A. Digital storytelling: A meaningful technology-integrated approach for engaged student learning. Educational technology research and development. 2008; 56:487-506.
  7. Yang YTC, Wu WCI. Digital storytelling for enhancing student academic achievement, critical thinking, and learning motivation: A year-long experimental study. Computers & education. 2012; 59(2):339-52.
  8. Suchman AL. Leading change in healthcare: transforming organizations using complexity, positive psychology and relationship-centered care. USA: CRC Press; 2011.
  9. Gupta N. Stories of faith, stories of humanity: Fusing phenomenological research with digital storytelling to facilitate interfaith empathy. Qualitative Research in Psychology. 2020; 17(2):1.
  10. Bratitsis T, Ziannas P. From early childhood to special education: Interactive digital storytelling as a coaching approach for fostering social empathy. Procedia Computer Science. 2015; 67:231-40.
  11. Nelson K, Kift S, Clarke J. Engaging with learning in higher education. UK: Libri Publishing; 2012.
  12. Wang MT, Eccles JS. Social support matters: Longitudinal effects of social support on three dimensions of school engagement from middle to high school. Child development. 2012; 83(3):877-95.
  13. Csikszentmihalyi M, Shernoff DJ, Csikszentmihalyi M, Schneider B, Shernoff ES. Student engagement in high school classrooms from the perspective of flow theory. School Psychology Quarterly. 2014; 18(2):158-76.
  14. Fredricks JA, Blumenfeld PC, Paris AH. School engagement: Potential of the concept, state of the evidence. Review of educational research. 2004; 74(1):59-109.
  15. Ahadiat MR. The impact of flipped classroom on the level of learning and satisfaction with teaching method in electrical engineering students of Islamic Azad University. Iranian Journal of Engineering Education. 2019; 20(80):51-69.
  16. Tabachnick BG, Fidell LS, Ullman JB. Using multivariate statistics. USA: Pearson Boston, MA; 2013.
  17. Ganji H. General Psychology. Tehran, Iran: Savalan; 2022. Persian
  18. Haghighat M. What patients taught us. Shiraz, Iran: Shiraz university of medical sciences; 2018.
  19. Sprouts. Societal Expectations and Inner Desires: The Complex Dynamics of Motivation [Internet]. 2016 [5 May 2016]. 2016 [5 May 2016]. Available from: https://www.youtube.com/watch?v=HLiasZwWTjA&t=127s.
  20. Sprouts. Erik Erikson&#039;s social development [Internet]. 2017 [Cited 7 July 2017]. Available from: https://www.youtube.com/watch?v=aYCBdZLCDBQ.
  21. Sprouts. How IQ and Intelligence Affect Our Life [Internet]. 2020 [Cited 14 January 2020]. Available from: https://www.youtube.com/watch?v=17T3fZIpT8I&=9s.
  22. Yates  D. Harry Potter and the Deathly Hallows Part 1. UK: Warner Bros; 2009.
  23. Tamasoki M. human value [Internet]. 2020 [Cited 22 April 2020]. Available from: https://www.aparat.com/v/n16ivo2.
  24. Sprouts. Kohlberg&#039;s moral development [Internet]. 2020 [Cited 13 September]. Available from: https://www.youtube.com/watch?v=bounwXLkme4.
  25. KisKiskeepitshort. Short film about maternal bond | &quot;Threads&quot; - by Torill Kove [Internet]. 2018 [Cited 4 May 2018]. Available from: https://www.youtube.com/watch?v=T457UDaIeBU&t=11s.
  26. Kurzgesagat. What is intelligence? [Internet]. 2020 [Cited 5 January 2020]. Available from: https://www.youtube.com/watch?v=ck4RGeoHFko&t=8s.
  27. Sprouts. Piaget&#039;s cognitive development [Internet]. 2017 [Cited 13 May 2017]. Available from: https://www.youtube.com/watch?v=IhcgYgx7aAA.
  28. Tamasoki M. You are the unique masterpiece of your own creation [Internet]. 2020 [Cited 9 Febuary 2020]. Available from: https://www.aparat.com/v/z44z41p.
  29. Morra S. 8 Steps To Great Digital Storytelling [Internet]. 2014 [Cited 3 April 2014]. Available from: https://samanthamorra.com/2013/06/05/edudemic-article-on-digital-storytelling.
  30. Schuck S, Kearney M. Classroom-based use of two educational technologies: A socio-cultural perspective. Contemporary issues in technology and teacher education. 2008; 8(4):394-406.
  31. Robin BR. The power of digital storytelling to support teaching and learning. Digital Education Review. 2016; 30(30):17-29.
  32. Lambert J, Hessler B. Digital storytelling: Capturing lives, creating community. USA: Routledge; 2018.
  33. Waltz C, Strickland O, Lenz E. Measurement in nursing and health research. USA: Springer publishing company; 2010.
  34. Lee SE, Dahinten VS. Evaluating a patient safety course for undergraduate nursing students: A quasi-experimental study. Collegian. 2023; 30(1):75-83.
  35. Borimnejad L, Sajadihazareh M, Khosravi S. Effect of learning contract on satisfaction and self-directed learning of nursing students in clinical education. Iranian Journal of Medical Education. 2015; 14(12):1084-92.
  36. Paliadelis P, Wood P. Learning from clinical placement experience: Analysing nursing students’ final reflections in a digital storytelling activity. Nurse education in practice. 2016; 20:39-44.
  37. Mills J, Guy J, Oestreich J. Digital Storytelling Review in a Pharmacy Self-Care Course. Pharmacy. 2022; 10:45.
  38. Yocom D. Perceptions of Digital Storytelling in Pre-licensure Nursing Education. USA: Regis College; 2018.
  39. Laranjeira C, Carvalho P, Querido A. Digital storytelling: Art-based pedagogy to improve professional development for nurses. The Journal of Continuing Education in Nursing. 2021; 52(10):454-6.
  40. Yu J, Parsons GS, Lancastle D, Tonkin ET, Ganesh S. “Walking in Their Shoes”: The effects of an immersive digital story intervention on empathy in nursing students. Nursing Open. 2021; 8(5):2813-23.
  41. Petty J, Jarvis J, Thomas R. Exploring the impact of digital stories on empathic learning in neonatal nurse education. Nurse Education in Practice. 2020; 48:102853.